欢迎访问江苏省计算机学会网站!    设为首页  |  收藏本站
江苏省计算机学会
  •  当前位置首页 > 新闻中心 > 通知公告
    新闻中心  
    党建工作
    学会动态
    政策法规
    行业新闻
    图片新闻
    通知公告
    学会通讯
     
    通知公告
    关于举办“2020 年嵌入式人工智能创新论坛”的通知(江苏省计算机学会嵌入式系统与物联网专业委员会 )
    发布时间:2020-03-10

    当前,全国新冠肺炎疫情时刻牵动你我的心。为响应国家“疫情当前,科研不停”的号召,充分发挥物联网、人工智能、大数据等创新技术在防控役情中的赋能作用,推进相关科研的科研进展,2020年嵌入式人工智能创新论坛将于2020年3月15日利用“腾讯会议”平台在线举行。本次论坛由江苏省计算机学会(JSCS)嵌入式系统与物联网专委会主办。

    本次会议将围绕“嵌入式人工智能”专题展开,一起研究探讨“嵌入式系统”和“人工智能”在基础理论研究、系统研究以及应用创新方面的现状、发展趋势及前景。随着深度学习等人工智能理论和技术的发展,越来越多的人工智能学习和推理正在从云端向终端迁移,来适应和满足广大的物联网终端应用在“智能”方面的计算需求。一般来说,人工智能的学习算法大多在性能较高的通用计算机上进行,但是,人工智能真正落地的产品为种类繁多的嵌入式终端系统。“嵌入式人工智能”即是以嵌入式计算机系统为硬件载体,以机器学习与推理算法为技术基础,以各式各样产品形态呈现的人工智能系统。因此,借助“嵌入式人工智能”,我们能够进一步促成“人工智能+物联网”(AI+IoT)相互赋能的全新格局,实现人工智能技术与物联网在实际应用中的落地融合。

    敬请JSCS嵌入式系统与物联网专委会所有成员和拟申请加入专委会委员的所有人员出席本次论坛,同时也诚挚欢迎广大从事该行业的专家学者、企事业单位人员踊跃参加。本次论坛活动面向物联网、嵌入式系统、人工智能及相关领域的同行免费开放,无需缴纳会议注册费。

    疫情当前,众志成城,共度时艰,有你有我。期待春暖花开,盛世和平,众人安康!

    另外,本次会议期间召开在线执委会议,讨论吸收发展新的专委会委员。希望各位委员积极推荐,填写“江苏省计算机学会专业委员会委员推荐表”发给戴欢老师,届时讨论发展工作。

    相关事宜通知如下:

    一、论坛内容

    1、物联网与人工智能领域专家学者作专题报告;

    2、嵌入式系统及人工智能等学术、技术及产学研等问题研究探索。


    二、论坛时间及参加会议方法

    会议主题:嵌入式人工智能

    会议时间:2020年3月15日(上午9:00~11:00,下午14:00~16:00点)

    参加会议方法:腾讯会议,届时在报名参会人员微信群发布会议号码,参会人员根据该号码进入会议。

    报名方法:参会人员请于3月14日前,扫描如下二维码,加入“2020年嵌入式人工智能创新论坛”微信群。

    会议联系人:戴欢( 17366131417),谢磊(15365191291)

    特此通知!

    2020JSCS-嵌入式系统与物联网专委会

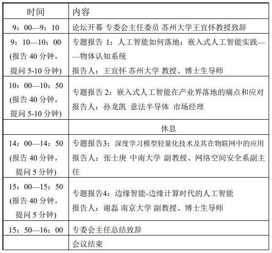
    2020年嵌入式人工智能创新论坛会议议程

    日期:2020年3月15日(上午9:00~11:00,下午14:00~16:00点)

    专家介绍

    专题报告1:人工智能如何落地:嵌入式人工智能实践——物体认知系统

    报告人:王宜怀 苏州大学 教授、博士生导师

    简介:人工智能的学习算法研究大多在性能较高的通用计算机上进行,将不断地应用于形式多样的嵌入式终端产品之中。 嵌入式人工智能即是以嵌入式计算机系统为硬件载体,以机器学习与推理算法为技术基础,以各式各样产品形态呈现的人工智能系统,是人工智能在嵌入式系统的具体实践。本次交流一个具体的嵌入式人工智能系统:物体认知系统,该系统以STM32L431微控制器为核心,外接摄像头,在PC机对物体进行训练,在MCU中进行物体识别,是嵌入式人工智能一种重要的应用模式。

    个人简介:王宜怀,苏州大学计算机科学与技术学院教授、博士生导师、网络工程系主任;苏州大学嵌入式系统与物联网研究所所长;苏州市政协常委;江苏省计算机学会嵌入式系统与物联网专业委员会主任、中国软件行业协会嵌入式系统分会理事。完成国家自然科学基金3项,省级科研项目6项。完成《基于传感网技术的城市照明控制系统》、《图形构件化嵌入式与传感网开发平台》、《嵌入式与物联网开发平台系列产品》、《32位智能教育机器人开发平台》、《基于窄带物联网NB-IoT燃气表设计》等30余项应用开发类科研项目。撰写《汽车电子KEA系列微控制器》、《窄带物联网NB-IoT应用开发共性技术》等10余部著作。获得《一种面向MC1321X的无线传感器网络WSN重编程方法》等16项发明专利,公开发表论文80余篇。主要研究方向:嵌入式人工智能与物联网。

    专题报告2:嵌入式人工智能在产业界落地的痛点和应对

    报告人:孙龙凯  意法半导体  市场经理 

    简介

    •     嵌入式人工智能在产业界的市场回顾和现状

    •     产业界所面临的痛点和问题

    •     半导体原厂在嵌入式人工智能领域的布局和策略

    •     嵌入式人工智能未来的机遇

    个人简介

    •     2013-2014 新加坡FTDsolutions (现场应用工程师),负责各类嵌入式开发软件的应用和技术支持

    •     2014-2016 东芝半导体(新加坡)(应用工程师),负责穿戴式芯片的软硬件平台开发

    •     2016-2018 迈来芯电子科技(上海)(现场应用工程师),负责汽车传感器的应用和技术支持

    •     2018至今 意法半导体(上海) (市场经理), 负责STM32 MCU和MPU在人工智能领域的生态开发

    专题报告3:深度学习模型轻量化技术及其在物联网中的应用

    报告人:张士庚 中南大学 副教授、网络空间安全系副主任

    简介: 由于在识别和推断任务上的优越性能,深度学习模型在多个领域都获得了广泛的应用,很多物联网领域的应用中也越来越多的使用深度学习模型。然而,由于物联网设备在存储、计算、带宽等资源上的限制,训练好的深度学习模型很难直接部署在物联网设备上进行运行,而传回云平台处理的方式往往耗费大量带宽,并且难以保证时延和隐私需求。本报告中我们将介绍在端-边-云协同的环境中的深度学习轻量化技术,并探讨其在物联网安全、移动智能以及无线射频识别等领域的应用。

    个人简介:张士庚,中南大学计算机学院副教授,网络空间安全系副主任,湖南省青年骨干教师培养对象。中国计算机学会(CCF)会员,中国计算机学会物联网专委会委员。研究兴趣包括物联网、云计算、移动计算、物联网安全、无线射频(RFID)系统、无线网络定位等。在TMC、TPDS、JSAC、TC、TOSN、TIFS、Infocom、ICNP等国内外权威期刊和会议上发表论文70余篇。申请发明专利10余项,已授权5项。担任多个国际知名会议的程序委员会委员和多个国内外权威期刊的评审人。

    专题报告4:边缘智能-边缘计算时代的人工智能

    报告人:谢磊 南京大学 副教授、博士生导师、教育部青年长江学者

    摘要:随着物联网、边缘计算和人工智能的发展,基于深度学习等方法的人工智能算法正在从云端向边缘和终端进行迁移,综合利用云服务器、边缘以及终端的计算能力,实现“云-边-端”协同的“边缘智能”。以视频大数据处理为例,当部署多个摄像头从物联网终端持续获取视频感知数据时,区别于传统在云服务器集中式处理的解决方案,对于视频数据预处理等计算开销小的任务实行近端处理,交付给距离感知源较近的边缘节点完成,而对于计算开销较大的任务,进一步由边缘节点传输给云端完成。报告人将介绍“边缘智能”的基本原理、关键技术以及近年来的研究发展趋势,并汇报近年来在“边缘智能”方面取得的研究进展,并展示相应的系统研究成果。

    个人简介:谢磊,南京大学计算机科学与技术系副教授,博士生导师,入选“教育部青年长江学者”、南京大学首届“仲英青年学者”。曾在美国威廉玛丽学院、法国巴黎六大、德国哥廷根大学、IBM中国研究院进行访问和合作研究。曾获江苏省科学技术奖一等奖、ACM南京分会新星奖、江苏省优秀博士学位论文、南京大学五四青年奖章、国际会议MobiQuitous最佳论文奖、国际期刊TPDS的SpotlightPaper等荣誉称号。主要研究领域为智能感知计算。目前在分布式计算和普适计算研究领域共发表论文80余篇,包括国际一流学术会议ACM MOBICOM、ACM UBICOMP、IEEE INFOCOM、ACM MobiHoc、IEEE ICNP、IEEE ICDCS, 国际一流学术期刊ACM/IEEE TON、 IEEE TMC、IEEE TPDS、IEEE TC等。在科学出版社出版编著《射频识别技术:原理、协议与系统设计》。研究成果荣获由教育部主办的全国高校物联网应用创新大赛的特等奖和一等奖,并受到央视二套、江苏城市频道《零距离》、江苏公共新闻频道《新闻空间站》、新浪网、搜狐网报导。


    上一篇:江苏省计算机学会征集“JSCS战疫情”役情预测、关联防控应用产品、典型案例、帮扶信息的通知
    下一篇:关于开展2020年度江苏省科协青年科技人才托举工程资助培养对象选拔推荐工作的通知
    友情链接:
    江苏省科学技术协会 中国计算机学会 南京大学 南京大学计算机科技与技术系 南京大学软件学院 东南大学计算机科学与工程学院 江苏经贸职业技术学院 南京信息职业技术学院 南京工业职业技术学院 江苏海事职业技术学院 常州信息职业技术学院 国网电力科学研究院 电子科技集团第28研究所 江南计算技术研究所 
       
     

    Copyright (c) 版权所有 江苏省计算机学会          南京网站建设公司
    秘书处办公室       地址: 江苏省南京市仙林大道163号  邮编:210023   电话/传真:025-89680909   
    秘书处市内联络点   地址: 江苏省南京市汉口路22号     邮编:210093   电话/传真:025-86635622
    电子邮箱:jscs@nju.edu.cn   网址:www.jscs.org.cn    技术支持:南京成旭通信息技术有限公司  

    网站备案号:苏ICP备14049275号-1

    您是本站第65751876位来客!